平成18年度秋季 ソフトウェア開発技術者試験(SW)の午後問題5は、
- 2分探索木
に関する問題でした。2分探索木については、平成27年度秋季応用情報午後問3でも出題されており、その際はRubyで実行していますので、今回はC言語で作成してみました。
プログラム例(h18a_sw_pm5.c)
実験(1)
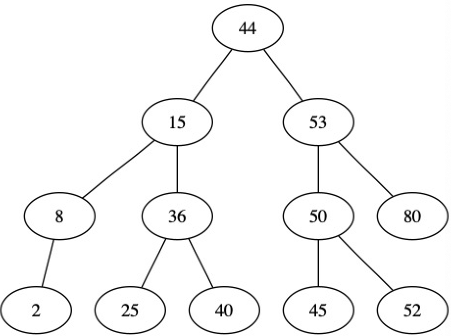
問題文中の図1に対して、25, 40, 80, 45, 52 を追加して実行してみます。
$ gcc h18a_sw_pm5.c && ./a.out > tree.dot && dot -Tjpeg tree.dot -o output.jpg

実験(2)
main関数のdot_print関数呼び出しの前にノードの削除機能を持つdelete関数を追加して実行してみます。
root = delete(64, root); /* 子を持たないケース */ root = delete(78, root); /* 右の子のみ持つケース */ root = delete(20, root); /* 左右の子を持つケース */
削除したいノードが
- 子を持たないケース
- 片方の子のみを持つケース
のときは、単純ですが、左右の子を持つケースの場合は少し複雑になりますね。20を削除しようとすると、20の左部分木の中での最大値15を20の位置に持ってくる事になります。

実験(3)
次にmain関数内のdot_print関数を
preorder_print_node(root);
と置き換えて実行してみます。preorder_print_node関数は2分探索木を行きがけ順でなぞりながらノードの値を出力するものです。ノードの値が昇順に出力されていることが分かります。
$ gcc h18a_sw_pm5.c && ./a.out 2 8 15 25 36 40 44 45 50 52 53 80